首頁
關于利洋
關于利洋
文化主頁
利洋新聞
利洋水產藥店
藥店介紹
查詢藥店
利洋產品
殺蟲藥物
抗菌藥物
消毒劑
中藥制劑
保健藥品
水質底質改良劑
微生物制劑
飼料
蝦苗
設備
最新產品
利洋服務
產品使用成功案例
成功養(yǎng)殖模式介紹
養(yǎng)殖常見問題解答
水產動物疾病與藥物資訊
水產醫(yī)院論壇
人才招聘
人才招聘
校園招聘
聯系我們
聯系方式
EN
辦公通道
正信專 共創(chuàng)美好生活
首頁
>
利洋服務
>
水產動物疾病與藥物資訊
產品使用成功案例
成功養(yǎng)殖模式介紹
養(yǎng)殖常見問題解答
水產動物疾病與藥物資訊
05-02
2012
539
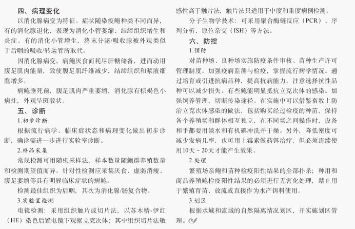
鮑立克次體病-2
返回列表
相關推薦
維氏氣單胞菌對中華鱉抗氧化主要因子的影響
03-26
2026
11
詳情
鯉浮腫病毒檢測與防治研究進展
03-26
2026
14
詳情
光唇魚源弗氏檸檬酸桿菌的分離鑒定及耐藥性分析
03-26
2026
16
詳情
400-020-8288
郵箱:liyang@liyang-tech.com
地址:廣州市白云區(qū)沙太路京溪橋東側新百佳小商品市場園區(qū)A2棟3、4樓
關注我們
辦公通道
協同OA系統(tǒng)
苗種管理系統(tǒng)
利洋水產 版權所有
閩ICP備12019196號
網站管理員:administrator@liyang-tech.com